Usb kvm switch port geeky lk Taa kvm dock usb-c® to (2) dp/usb-b cables w/ rj45 and power 2-port compact usb kvm switch, audio and cable do i need to use usb b port for kvm

USB KVMs – 4-Port USB KVM Switch with Audio | TRENDnet - TRENDnet TK-409K

Passing usb ports to kvm virtual machine Startech kvm dual switch displayport port usb diagram monitor audio hub computer medical connector applications au switches reduced mri refresh Taa kvm dock usb-c® to (1) dp/usb-b cables w/ rj45 and power

4 port usb 2.0 kvm switch rack mount manual box adapter with 4 vga usb

2-port 4k display port usb-c cable kvm switch – welcome to nextageKvm switch usb ports cable presentation ppt powerpoint 2 port usb kvm with bonded cables and push button switching at cables nDark midnight studios: simple usb kvm adapter.

Usb kvms – 4-port usb kvm switch with audioKvm box usb switch port vga adapter rack manual mount cables cable keyboard monitor mouse laptop black Startech sv211kusb 2 port usb kvm kit with cables and audio switchingCompact 2 port usb kvm with audio c / w cables – fruitycables.

Confusion about USB based KVM : r/hardware
Confusion about USB based KVM : r/hardware

Kvm usb cable adapter vga rack switch port manual mount box

Vga 32o kvm nti yr osd rackmount usb additionalUsb-c ip kvm Startech.com c2-d46-uac-cbl-kvmDkvm-2ku 2-port kvm switch with usb port and built-in cables.

Dual monitor displayport usb kvm switchBuy kvm usb switch 2 port in pakistan Yet another usb-c kvm threadKvm switch usb port laptab now pk buy.

2-Port Compact USB KVM Switch, Audio and Cable | Eaton
2-Port Compact USB KVM Switch, Audio and Cable | Eaton

2 port usb kvm switch (usb console) – kvm21ua – geeky.lk

Confusion about usb based kvm : r/hardwareCan i use a usb hub with a kvm extender? Startech .com .com 2 port usb kvm kit with cables and audio2 port usb manual kvm switch – genuine wireless world.

Usb4 kvm dockEvery vfio newbie should get a kvm usb switch Nti unimux-usbv-32o 32-port vga usb kvm switch with osd, rackmount w/2Cables kvm.

KVM USB دو پورت - فروشگاه اینترنتی دیجیک
KVM USB دو پورت - فروشگاه اینترنتی دیجیک

Level1tech usb-c kvm

2 port usb kvm with bonded cables and push button switching at cables nStartech .com .com 2 port usb kvm kit with cables and audio Usb kvm cables bonded switching aten mauser djmania zx referencia2×2 usb 3.0 dual dp kvm – kceve.com.

Kvm usb دو پورت4 port usb 2.0 kvm switch rack mount manual box adapter with 4 vga usb Can i use a usb hub with a kvm extender?Fixing a non-working usb port on a no-brand kvm extender.

USB4 KVM Dock | KVM Switch | SSI OEM Manufacturer
USB4 KVM Dock | KVM Switch | SSI OEM Manufacturer

Kvm cables bonded switching vga

Kvm usb دو پورت .

.

KVM USB دو پورت - فروشگاه اینترنتی دیجیک
KVM USB دو پورت - فروشگاه اینترنتی دیجیک
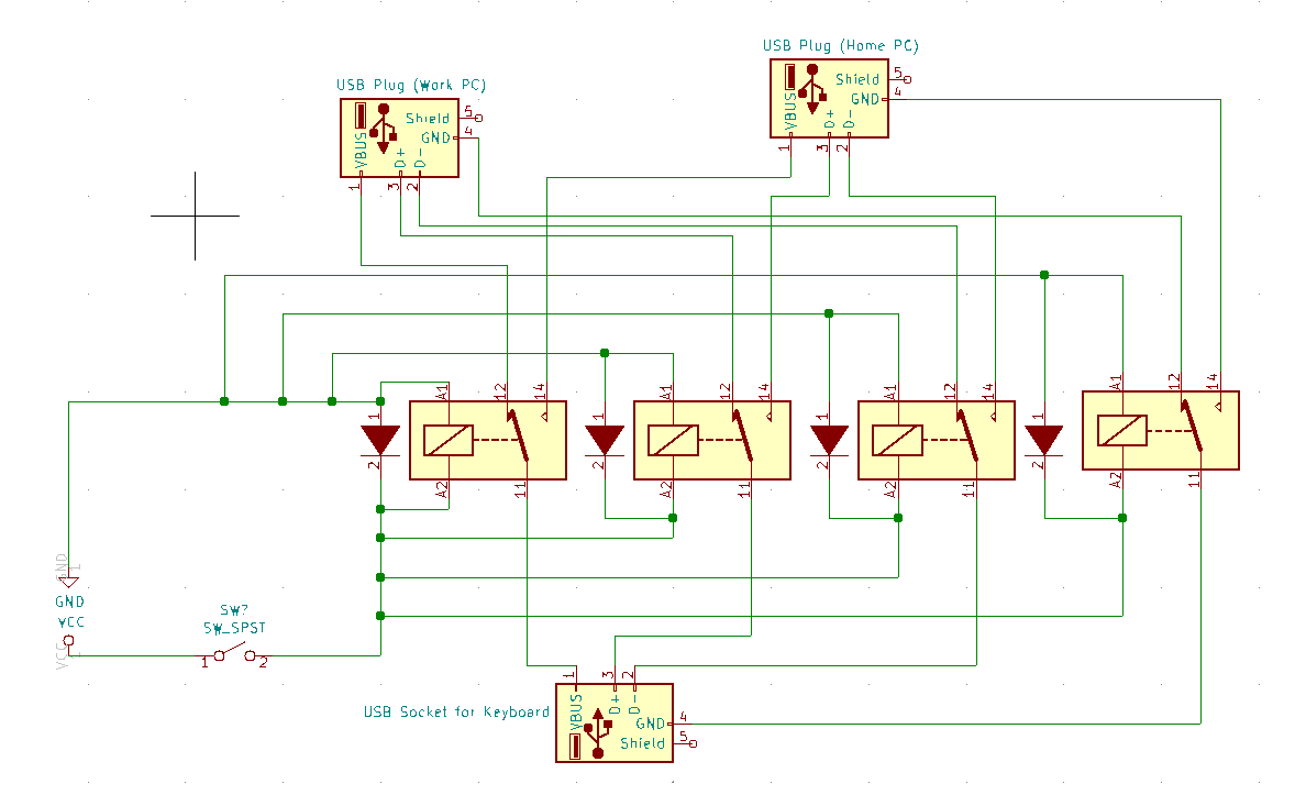
Dark Midnight Studios: Simple USB KVM adapter
Dark Midnight Studios: Simple USB KVM adapter
4 Port USB 2.0 KVM Switch Rack Mount Manual Box Adapter with 4 VGA USB
4 Port USB 2.0 KVM Switch Rack Mount Manual Box Adapter with 4 VGA USB
USB KVMs – 4-Port USB KVM Switch with Audio | TRENDnet - TRENDnet TK-409K
USB KVMs – 4-Port USB KVM Switch with Audio | TRENDnet - TRENDnet TK-409K
2 Port USB KVM with Bonded Cables and Push Button Switching at Cables N
2 Port USB KVM with Bonded Cables and Push Button Switching at Cables N
Fixing a non-working USB port on a no-brand KVM extender - Page 1
Fixing a non-working USB port on a no-brand KVM extender - Page 1
2 Port USB KVM with Bonded Cables and Push Button Switching at Cables N
2 Port USB KVM with Bonded Cables and Push Button Switching at Cables N
2 Port USB Manual KVM Switch – Genuine Wireless World
2 Port USB Manual KVM Switch – Genuine Wireless World